作者:真是港股圈
题图:真是港股圈微信公众号
港股经历了前两周的担忧后,今天总算是不确定性落地,中美的会面友好结束,双方表态都是很积极的,起码市场担心的关税冲击已经落地。其实从位置上看,过去两周港股基本就处在横盘震荡的阶段,没有多大的波动,而接下来就进入互联网股的财报季了,回到业绩主导的阶段。
在不确定性落地后,或许恒生科技在四季度会有不错的表现。一是美国科技股的AI映射,全球的AI大浪潮还在加速,不少科技公司都因AI提升了效率,对国内互联网股来说也是可照搬的逻辑;二是自研芯片的逻辑,昨晚谷歌发的三季报,由于自研的TPU芯片带来了更高的经济效益,谷歌的自研芯片叙事还在加强,而这对阿里、百度来说也是个映射。
总之,若后续看反弹,还是以这轮的科技主线为主,尤其是临近财报披露期,互联网股的业绩还是确定性更高一些,那可关注恒生科技ETF易方达(513010)的机会。

恒生科技:
稳定的宏观条件,外资依然看好
根据Bofa美银最新的报告,美银称中国互联网股仍然是必须要持有的。
Bofa:在AI领域,我们认为中国互联网股提供了一个引人注目的机会,这一机会的核心在于效率、实际应用和生态系统,他们大规模资本支出增长模式提供了一个明确的选择。
AI应用和商业化,这是中国互联网股的优势领域,原因包括:
1.闭环的生态系统,这些系统能够实现直接转化。这点打个比方,例如之前提到过的腾讯系生态和阿里系生态,腾讯、阿里、字节都可以在自己的软件生态内实现AI应用。
2.互联网股在移动互联网货币化方面具有成熟的专业知识,且拥有足够多的用户数据。
3.中国互联网股在不断降低token的成本,以便于实现AI应用。

在估值方面,Bofa认为行业的估值仍然不高,与历史/中国市场/全球同行相比有显著的折扣--目前为17倍的12个月远期市盈率,而10年平均市盈率为22倍,纳斯达克为26倍,Mag7为30倍。
再从下图中看,例如阿里和腾讯的估值,一直远低于美股七姐妹,美股七姐妹的估值大概是35倍PE左右,而腾讯和阿里的估值在20倍PE的区间。

Bofa并强调称,在监管方面我们看到尾部风险正在降低,主要创始人的回归,以及科技的自给自足和企业增长信心之间的协调就是证明。
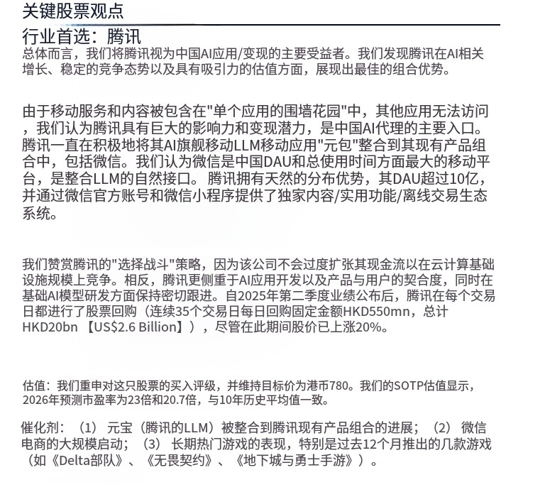
Bofa认为,最受益AI的是腾讯和阿里。
看好腾讯的原因:我们认为腾讯是中国领先的代理式AI公司,其微信平台是最自然的移动界面适合LLM和AI代理的集成。我们认为该股在吸引人的估值下,提供了A驱动增长/稳定竞争/最高股东回报的最佳组合。腾讯目前的2026年预期市盈率为19倍,低于其10年平均23倍的市盈率,而其相对于阿里巴巴的市盈率估值溢价已接近六年来的低点(类似于2018-19年游戏监管整顿时期)。
AI/云: 相较于其他公司,更青睐阿里巴巴。我们认为阿里巴巴是"AI在中国"这一主题的最好代表,并预期其云业务收入的加速增长将支撑市场情绪。快手的AI视频业务正在快速发展,但竞争也在加剧。

根据大摩的看法,认为MSCI中国在ROE上有可持续性的结构性改进。
大摩认为基于几个因素,认为MSCI中国公司的ROE在2024年有效触底,并可能在2026年底赶上MSCI新兴市场公司的水平。
1.企业积极的股东回报,随着时间的推移,港股市场受到宏观经济的影响越来越小。
2.MSCI中国结束了连续13个季度的EPS下调,监管从整改转向对私营部门更加支持。
3.中国公司拥有一定技术突破的能力,能在设备有限的情况下继续AI竞争。
4.通过反内卷可能刺激需求。

再从资金面来看,根据中金的统计。
截止9月份,主动外资对中国股票配置从8月份的6.7%升至7.2%,被动资金配置比例升至8.4%,低配程度从8月1.35ppt缩窄至1.24ppt,表明主动外资配置中国速度加快。但仔细看就会发现“二元化”的分化与割裂在加剧,亚洲除日本基金已经大幅超配,但新兴市场基金与全球除美国基金的低配程度仍在加深。

各主体行情的拥挤度,互联网股的拥挤度偏低,较前两个月有明显下滑,拥挤度低的时候反而是值得关注的时候。
因此,当下港股担心的事件都已解除,今年剩下两个月应该是比较稳定的,像最近这种不确定性的事件会减少很多,为市场提供了良好的宏观条件。
港股或将进入到修复的过程,若看好后续港股表现,那可以关注下恒生科技ETF易方达(513010)回调后的机会,场外的朋友也可关注联接基金013308/013309。

免责声明:
您在阅读本内容或附件时,即表明您已事先接受以下“免责声明”之所载条款:
1、本文内容源于作者对于所获取数据的研究分析,本网站对这些信息的准确性和完整性不作任何保证,对由于该等问题产生的一切责任,本网站概不承担;阅读与私募基金相关内容前,请确认您符合私募基金合格投资者条件。
2、文件中所提供的信息尽可能保证可靠、准确和完整,但并不保证报告所述信息的准确性和完整性;亦不能作为投资决策的依据,不能作为道义的、责任的和法律的依据或者凭证。
3、对于本文以及文件中所提供信息所导致的任何直接的或者间接的投资盈亏后果不承担任何责任;本文以及文件发送对象仅限持有相关产品的客户使用,未经授权,请勿对该材料复制或传播。侵删!
4、所有阅读并从本文相关链接中下载文件的行为,均视为当事人无异议接受上述免责条款,并主动放弃所有与本文和文件中所有相关人员的一切追诉权。
